首页
非晶资讯
协会动态
非晶制造
一周非晶
首页
非晶资讯
协会动态
协会简介
协会工作
协会通知
非晶制造
原材料
非晶材料
非晶器件
非晶市场
一周非晶
一周非晶
非晶标准
非晶资讯
首页 >
非晶资讯
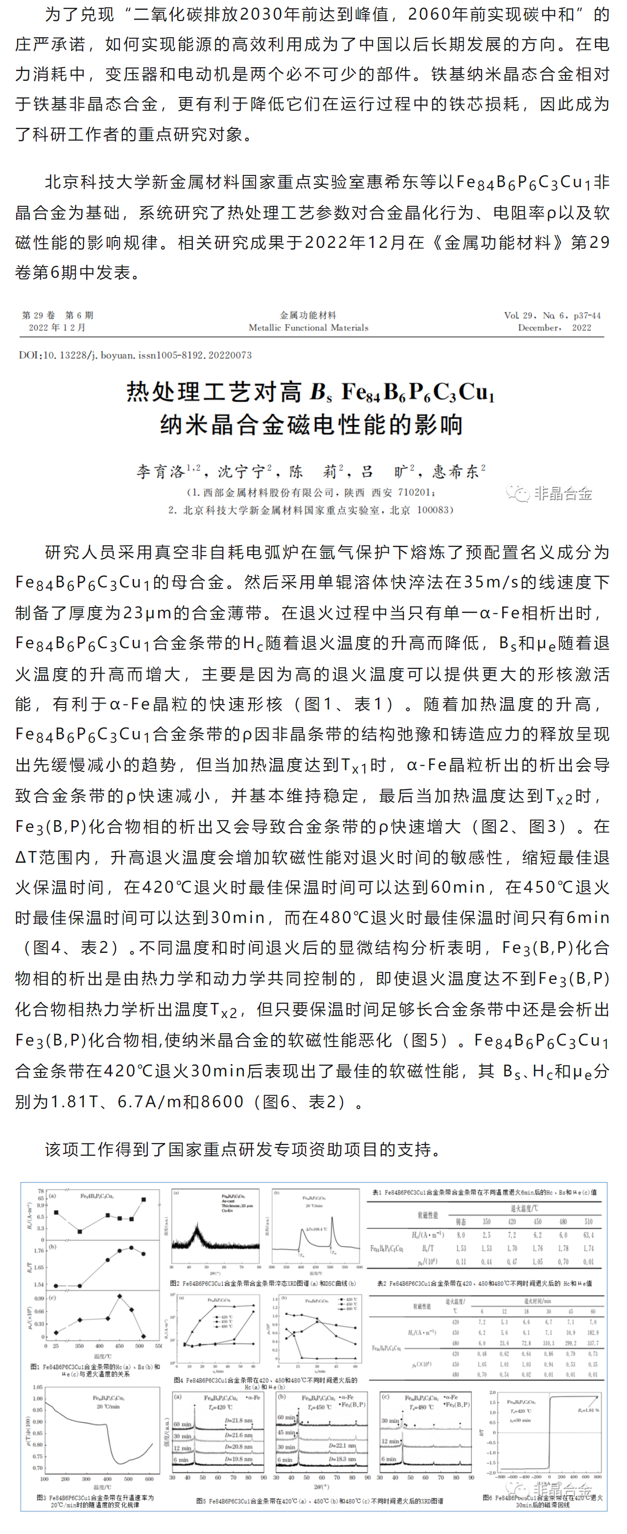
《金属功能材料》惠希东等工作:热处理工艺对高BsFe84B6P6C3Cu1纳米晶合金磁电性能的影响
非晶中国 |
:bmgchina@126.com
发布时间:2022-12-29 21:15:19
图片来源:非晶中国大数据库
浏览量:113
基本
文件
流程
错误
SQL
调试
请求信息 : 2026-01-16 19:14:34 HTTP/1.1 GET : www.bmgchina.com/feijingzixun/822.html
运行时间 : 0.911120s [ 吞吐率:1.10req/s ] 内存消耗:879.23kb 文件加载:302
查询信息 : 16 queries 1 writes
缓存信息 : 20 reads,1 writes
配置加载 : 77
D:\www\bmgchina\public\index.php ( 0.91 KB )
D:\www\bmgchina\thinkphp\start.php ( 0.74 KB )
D:\www\bmgchina\public/../thinkphp/start.php ( 0.74 KB )
D:\www\bmgchina\thinkphp\base.php ( 2.66 KB )
D:\www\bmgchina\thinkphp/base.php ( 2.66 KB )
D:\www\bmgchina\thinkphp\library\think\Loader.php ( 21.73 KB )
D:\www\bmgchina\vendor\composer\autoload_static.php ( 14.01 KB )
D:\www\bmgchina\vendor\symfony\deprecation-contracts\function.php ( 0.98 KB )
D:\www\bmgchina\vendor\composer/../symfony/deprecation-contracts/function.php ( 0.98 KB )
D:\www\bmgchina\vendor\symfony\polyfill-php80\bootstrap.php ( 1.50 KB )
D:\www\bmgchina\vendor\composer/../symfony/polyfill-php80/bootstrap.php ( 1.50 KB )
D:\www\bmgchina\vendor\symfony\polyfill-mbstring\bootstrap.php ( 7.33 KB )
D:\www\bmgchina\vendor\composer/../symfony/polyfill-mbstring/bootstrap.php ( 7.33 KB )
D:\www\bmgchina\vendor\ralouphie\getallheaders\src\getallheaders.php ( 1.60 KB )
D:\www\bmgchina\vendor\composer/../ralouphie/getallheaders/src/getallheaders.php ( 1.60 KB )
D:\www\bmgchina\vendor\guzzlehttp\guzzle\src\functions_include.php ( 0.16 KB )
D:\www\bmgchina\vendor\composer/../guzzlehttp/guzzle/src/functions_include.php ( 0.16 KB )
D:\www\bmgchina\vendor\guzzlehttp\guzzle\src\functions.php ( 5.55 KB )
D:\www\bmgchina\vendor\guzzlehttp\guzzle\src/functions.php ( 5.55 KB )
D:\www\bmgchina\vendor\mtdowling\jmespath.php\src\JmesPath.php ( 0.36 KB )
D:\www\bmgchina\vendor\composer/../mtdowling/jmespath.php/src/JmesPath.php ( 0.36 KB )
D:\www\bmgchina\vendor\symfony\polyfill-php73\bootstrap.php ( 0.99 KB )
D:\www\bmgchina\vendor\composer/../symfony/polyfill-php73/bootstrap.php ( 0.99 KB )
D:\www\bmgchina\vendor\aws\aws-sdk-php\src\functions.php ( 15.55 KB )
D:\www\bmgchina\vendor\composer/../aws/aws-sdk-php/src/functions.php ( 15.55 KB )
D:\www\bmgchina\vendor\ezyang\htmlpurifier\library\HTMLPurifier.composer.php ( 0.10 KB )
D:\www\bmgchina\vendor\composer/../ezyang/htmlpurifier/library/HTMLPurifier.composer.php ( 0.10 KB )
D:\www\bmgchina\vendor\topthink\think-helper\src\helper.php ( 2.88 KB )
D:\www\bmgchina\vendor\composer/../topthink/think-helper/src/helper.php ( 2.88 KB )
D:\www\bmgchina\vendor\d4h\pkce\src\functions.php ( 1.65 KB )
D:\www\bmgchina\vendor\composer/../d4h/pkce/src/functions.php ( 1.65 KB )
D:\www\bmgchina\vendor\karsonzhang\fastadmin-addons\src\common.php ( 15.07 KB )
D:\www\bmgchina\vendor\composer/../karsonzhang/fastadmin-addons/src/common.php ( 15.07 KB )
D:\www\bmgchina\thinkphp\library\think\Route.php ( 61.83 KB )
D:\www\bmgchina\thinkphp\library\think\Config.php ( 6.58 KB )
D:\www\bmgchina\thinkphp\library\think\Hook.php ( 4.86 KB )
D:\www\bmgchina\vendor\overtrue\wechat\src\Kernel\Support\Helpers.php ( 2.54 KB )
D:\www\bmgchina\vendor\composer/../overtrue/wechat/src/Kernel/Support/Helpers.php ( 2.54 KB )
D:\www\bmgchina\vendor\overtrue\wechat\src\Kernel\Helpers.php ( 1.89 KB )
D:\www\bmgchina\vendor\composer/../overtrue/wechat/src/Kernel/Helpers.php ( 1.89 KB )
D:\www\bmgchina\vendor\topthink\think-captcha\src\helper.php ( 1.59 KB )
D:\www\bmgchina\vendor\composer/../topthink/think-captcha/src/helper.php ( 1.59 KB )
D:\www\bmgchina\thinkphp\library\think\Validate.php ( 42.94 KB )
D:\www\bmgchina\vendor\topthink\think-queue\src\common.php ( 1.19 KB )
D:\www\bmgchina\vendor\composer/../topthink/think-queue/src/common.php ( 1.19 KB )
D:\www\bmgchina\thinkphp\library\think\Console.php ( 23.98 KB )
D:\www\bmgchina\thinkphp\library\think\Error.php ( 3.88 KB )
D:\www\bmgchina\thinkphp\convention.php ( 10.66 KB )
D:\www\bmgchina\thinkphp\library\think\App.php ( 22.24 KB )
D:\www\bmgchina\thinkphp\library\think\Request.php ( 51.43 KB )
D:\www\bmgchina\application\config.php ( 12.31 KB )
D:\www\bmgchina\public/../application/config.php ( 12.31 KB )
D:\www\bmgchina\thinkphp\library\think\Env.php ( 1.25 KB )
D:\www\bmgchina\application\database.php ( 2.22 KB )
D:\www\bmgchina\public/../application/database.php ( 2.22 KB )
D:\www\bmgchina\application\extra\addons.php ( 0.85 KB )
D:\www\bmgchina\public/../application/extra\addons.php ( 0.85 KB )
D:\www\bmgchina\application\extra\queue.php ( 0.56 KB )
D:\www\bmgchina\public/../application/extra\queue.php ( 0.56 KB )
D:\www\bmgchina\application\extra\site.php ( 0.96 KB )
D:\www\bmgchina\public/../application/extra\site.php ( 0.96 KB )
D:\www\bmgchina\application\extra\upload.php ( 0.86 KB )
D:\www\bmgchina\public/../application/extra\upload.php ( 0.86 KB )
D:\www\bmgchina\application\tags.php ( 1.23 KB )
D:\www\bmgchina\public/../application/tags.php ( 1.23 KB )
D:\www\bmgchina\application\common.php ( 18.04 KB )
D:\www\bmgchina\public/../application/common.php ( 18.04 KB )
D:\www\bmgchina\thinkphp\helper.php ( 17.87 KB )
D:\www\bmgchina\thinkphp\library\think\Debug.php ( 7.37 KB )
D:\www\bmgchina\thinkphp\library\think\Log.php ( 6.28 KB )
D:\www\bmgchina\addons\ldcms\Ldcms.php ( 23.95 KB )
D:\www\bmgchina\vendor\karsonzhang\fastadmin-addons\src\Addons.php ( 7.05 KB )
D:\www\bmgchina\vendor\composer/../karsonzhang/fastadmin-addons/src\Addons.php ( 7.05 KB )
D:\www\bmgchina\addons\ldcms\utils\LdRoute.php ( 6.95 KB )
D:\www\bmgchina\addons\ueditor\Ueditor.php ( 0.69 KB )
D:\www\bmgchina\thinkphp\library\think\Cache.php ( 6.34 KB )
D:\www\bmgchina\thinkphp\library\think\cache\driver\File.php ( 7.54 KB )
D:\www\bmgchina\thinkphp\library\think\cache\Driver.php ( 6.21 KB )
D:\www\bmgchina\thinkphp\library\think\View.php ( 7.01 KB )
D:\www\bmgchina\thinkphp\library\think\view\driver\Think.php ( 5.80 KB )
D:\www\bmgchina\thinkphp\library\think\Template.php ( 46.03 KB )
D:\www\bmgchina\thinkphp\library\think\template\driver\File.php ( 2.31 KB )
D:\www\bmgchina\addons\ldcms\common.php ( 4.31 KB )
D:\www\bmgchina\addons\ldcms\ldfunc.php ( 5.08 KB )
D:\www\bmgchina\addons\ldcms\config.php ( 14.26 KB )
D:\www\bmgchina\addons\ldcms\model\Langs.php ( 2.37 KB )
D:\www\bmgchina\addons\ldcms\model\common\Frontend.php ( 0.30 KB )
D:\www\bmgchina\addons\ldcms\model\common\Base.php ( 1.64 KB )
D:\www\bmgchina\thinkphp\library\think\Model.php ( 71.86 KB )
D:\www\bmgchina\thinkphp\library\think\Db.php ( 6.85 KB )
D:\www\bmgchina\thinkphp\library\think\db\connector\Mysql.php ( 4.02 KB )
D:\www\bmgchina\thinkphp\library\think\db\Connection.php ( 31.00 KB )
D:\www\bmgchina\thinkphp\library\think\db\Query.php ( 96.77 KB )
D:\www\bmgchina\thinkphp\library\think\db\builder\Mysql.php ( 4.66 KB )
D:\www\bmgchina\thinkphp\library\think\db\Builder.php ( 32.69 KB )
D:\www\bmgchina\thinkphp\library\think\Cookie.php ( 7.80 KB )
D:\www\bmgchina\thinkphp\library\think\exception\ErrorException.php ( 1.89 KB )
D:\www\bmgchina\thinkphp\library\think\Exception.php ( 1.66 KB )
D:\www\bmgchina\thinkphp\library\think\exception\Handle.php ( 8.72 KB )
D:\www\bmgchina\thinkphp\library\think\Lang.php ( 7.69 KB )
D:\www\bmgchina\application\common\behavior\Common.php ( 3.02 KB )
D:\www\bmgchina\public/../application/\common\behavior\Common.php ( 3.02 KB )
D:\www\bmgchina\thinkphp\lang\zh-cn.php ( 11.94 KB )
D:\www\bmgchina\application\route.php ( 0.90 KB )
D:\www\bmgchina\public/../application/route.php ( 0.90 KB )
D:\www\bmgchina\vendor\karsonzhang\fastadmin-addons\src\addons\Route.php ( 2.76 KB )
D:\www\bmgchina\vendor\composer/../karsonzhang/fastadmin-addons/src\addons\Route.php ( 2.76 KB )
D:\www\bmgchina\application\common\lang\zh-cn\addon.php ( 6.09 KB )
D:\www\bmgchina\public/../application/common\lang\zh-cn\addon.php ( 6.09 KB )
D:\www\bmgchina\extend\fast\Form.php ( 41.05 KB )
D:\www\bmgchina\thinkphp\library\think\config\driver\Ini.php ( 0.85 KB )
D:\www\bmgchina\thinkphp\library\think\Url.php ( 13.04 KB )
D:\www\bmgchina\addons\ldcms\controller\Detail.php ( 2.47 KB )
D:\www\bmgchina\addons\ldcms\controller\Base.php ( 6.07 KB )
D:\www\bmgchina\application\common\controller\Frontend.php ( 4.97 KB )
D:\www\bmgchina\public/../application/\common\controller\Frontend.php ( 4.97 KB )
D:\www\bmgchina\thinkphp\library\think\Controller.php ( 6.29 KB )
D:\www\bmgchina\thinkphp\library\traits\controller\Jump.php ( 5.08 KB )
D:\www\bmgchina\thinkphp\library\traits\controller/Jump.php ( 5.08 KB )
D:\www\bmgchina\application\common\library\Auth.php ( 15.79 KB )
D:\www\bmgchina\public/../application/\common\library\Auth.php ( 15.79 KB )
D:\www\bmgchina\application\common\model\Config.php ( 6.93 KB )
D:\www\bmgchina\public/../application/\common\model\Config.php ( 6.93 KB )
D:\www\bmgchina\addons\ueditor\config.php ( 0.71 KB )
D:\www\bmgchina\vendor\ezyang\htmlpurifier\library\HTMLPurifier\Config.php ( 30.96 KB )
D:\www\bmgchina\vendor\composer/../ezyang/htmlpurifier/library\HTMLPurifier\Config.php ( 30.96 KB )
D:\www\bmgchina\vendor\ezyang\htmlpurifier\library\HTMLPurifier\ConfigSchema.php ( 5.76 KB )
D:\www\bmgchina\vendor\composer/../ezyang/htmlpurifier/library\HTMLPurifier\ConfigSchema.php ( 5.76 KB )
D:\www\bmgchina\vendor\ezyang\htmlpurifier\library\HTMLPurifier\PropertyList.php ( 2.72 KB )
D:\www\bmgchina\vendor\composer/../ezyang/htmlpurifier/library\HTMLPurifier\PropertyList.php ( 2.72 KB )
D:\www\bmgchina\vendor\ezyang\htmlpurifier\library\HTMLPurifier\VarParser\Flexible.php ( 4.94 KB )
D:\www\bmgchina\vendor\composer/../ezyang/htmlpurifier/library\HTMLPurifier\VarParser\Flexible.php ( 4.94 KB )
D:\www\bmgchina\vendor\ezyang\htmlpurifier\library\HTMLPurifier\VarParser.php ( 5.85 KB )
D:\www\bmgchina\vendor\composer/../ezyang/htmlpurifier/library\HTMLPurifier\VarParser.php ( 5.85 KB )
D:\www\bmgchina\vendor\ezyang\htmlpurifier\library\HTMLPurifier.php ( 9.95 KB )
D:\www\bmgchina\vendor\composer/../ezyang/htmlpurifier/library\HTMLPurifier.php ( 9.95 KB )
D:\www\bmgchina\vendor\ezyang\htmlpurifier\library\HTMLPurifier\Strategy\Core.php ( 0.51 KB )
D:\www\bmgchina\vendor\composer/../ezyang/htmlpurifier/library\HTMLPurifier\Strategy\Core.php ( 0.51 KB )
D:\www\bmgchina\vendor\ezyang\htmlpurifier\library\HTMLPurifier\Strategy\Composite.php ( 0.71 KB )
D:\www\bmgchina\vendor\composer/../ezyang/htmlpurifier/library\HTMLPurifier\Strategy\Composite.php ( 0.71 KB )
D:\www\bmgchina\vendor\ezyang\htmlpurifier\library\HTMLPurifier\Strategy.php ( 0.74 KB )
D:\www\bmgchina\vendor\composer/../ezyang/htmlpurifier/library\HTMLPurifier\Strategy.php ( 0.74 KB )
D:\www\bmgchina\vendor\ezyang\htmlpurifier\library\HTMLPurifier\Strategy\RemoveForeignElements.php ( 8.96 KB )
D:\www\bmgchina\vendor\composer/../ezyang/htmlpurifier/library\HTMLPurifier\Strategy\RemoveForeignElements.php ( 8.96 KB )
D:\www\bmgchina\vendor\ezyang\htmlpurifier\library\HTMLPurifier\Strategy\MakeWellFormed.php ( 26.97 KB )
D:\www\bmgchina\vendor\composer/../ezyang/htmlpurifier/library\HTMLPurifier\Strategy\MakeWellFormed.php ( 26.97 KB )
D:\www\bmgchina\vendor\ezyang\htmlpurifier\library\HTMLPurifier\Strategy\FixNesting.php ( 7.38 KB )
D:\www\bmgchina\vendor\composer/../ezyang/htmlpurifier/library\HTMLPurifier\Strategy\FixNesting.php ( 7.38 KB )
D:\www\bmgchina\vendor\ezyang\htmlpurifier\library\HTMLPurifier\Strategy\ValidateAttributes.php ( 1.21 KB )
D:\www\bmgchina\vendor\composer/../ezyang/htmlpurifier/library\HTMLPurifier\Strategy\ValidateAttributes.php ( 1.21 KB )
D:\www\bmgchina\vendor\ezyang\htmlpurifier\library\HTMLPurifier\Lexer.php ( 13.22 KB )
D:\www\bmgchina\vendor\composer/../ezyang/htmlpurifier/library\HTMLPurifier\Lexer.php ( 13.22 KB )
D:\www\bmgchina\vendor\ezyang\htmlpurifier\library\HTMLPurifier\Lexer\DOMLex.php ( 12.17 KB )
D:\www\bmgchina\vendor\composer/../ezyang/htmlpurifier/library\HTMLPurifier\Lexer\DOMLex.php ( 12.17 KB )
D:\www\bmgchina\vendor\ezyang\htmlpurifier\library\HTMLPurifier\EntityParser.php ( 9.75 KB )
D:\www\bmgchina\vendor\composer/../ezyang/htmlpurifier/library\HTMLPurifier\EntityParser.php ( 9.75 KB )
D:\www\bmgchina\vendor\ezyang\htmlpurifier\library\HTMLPurifier\TokenFactory.php ( 3.03 KB )
D:\www\bmgchina\vendor\composer/../ezyang/htmlpurifier/library\HTMLPurifier\TokenFactory.php ( 3.03 KB )
D:\www\bmgchina\vendor\ezyang\htmlpurifier\library\HTMLPurifier\Token\Start.php ( 0.13 KB )
D:\www\bmgchina\vendor\composer/../ezyang/htmlpurifier/library\HTMLPurifier\Token\Start.php ( 0.13 KB )
D:\www\bmgchina\vendor\ezyang\htmlpurifier\library\HTMLPurifier\Token\Tag.php ( 1.97 KB )
D:\www\bmgchina\vendor\composer/../ezyang/htmlpurifier/library\HTMLPurifier\Token\Tag.php ( 1.97 KB )
D:\www\bmgchina\vendor\ezyang\htmlpurifier\library\HTMLPurifier\Token.php ( 2.17 KB )
D:\www\bmgchina\vendor\composer/../ezyang/htmlpurifier/library\HTMLPurifier\Token.php ( 2.17 KB )
D:\www\bmgchina\vendor\ezyang\htmlpurifier\library\HTMLPurifier\Token\End.php ( 0.57 KB )
D:\www\bmgchina\vendor\composer/../ezyang/htmlpurifier/library\HTMLPurifier\Token\End.php ( 0.57 KB )
D:\www\bmgchina\vendor\ezyang\htmlpurifier\library\HTMLPurifier\Token\Empty.php ( 0.24 KB )
D:\www\bmgchina\vendor\composer/../ezyang/htmlpurifier/library\HTMLPurifier\Token\Empty.php ( 0.24 KB )
D:\www\bmgchina\vendor\ezyang\htmlpurifier\library\HTMLPurifier\Token\Text.php ( 1.29 KB )
D:\www\bmgchina\vendor\composer/../ezyang/htmlpurifier/library\HTMLPurifier\Token\Text.php ( 1.29 KB )
D:\www\bmgchina\vendor\ezyang\htmlpurifier\library\HTMLPurifier\Token\Comment.php ( 0.74 KB )
D:\www\bmgchina\vendor\composer/../ezyang/htmlpurifier/library\HTMLPurifier\Token\Comment.php ( 0.74 KB )
D:\www\bmgchina\vendor\ezyang\htmlpurifier\library\HTMLPurifier\Context.php ( 2.57 KB )
D:\www\bmgchina\vendor\composer/../ezyang/htmlpurifier/library\HTMLPurifier\Context.php ( 2.57 KB )
D:\www\bmgchina\vendor\ezyang\htmlpurifier\library\HTMLPurifier\Generator.php ( 10.01 KB )
D:\www\bmgchina\vendor\composer/../ezyang/htmlpurifier/library\HTMLPurifier\Generator.php ( 10.01 KB )
D:\www\bmgchina\vendor\ezyang\htmlpurifier\library\HTMLPurifier\DefinitionCacheFactory.php ( 3.13 KB )
D:\www\bmgchina\vendor\composer/../ezyang/htmlpurifier/library\HTMLPurifier\DefinitionCacheFactory.php ( 3.13 KB )
D:\www\bmgchina\vendor\ezyang\htmlpurifier\library\HTMLPurifier\DefinitionCache\Decorator\Cleanup.php ( 1.66 KB )
D:\www\bmgchina\vendor\composer/../ezyang/htmlpurifier/library\HTMLPurifier\DefinitionCache\Decorator\Cleanup.php ( 1.66 KB )
D:\www\bmgchina\vendor\ezyang\htmlpurifier\library\HTMLPurifier\DefinitionCache\Decorator.php ( 2.32 KB )
D:\www\bmgchina\vendor\composer/../ezyang/htmlpurifier/library\HTMLPurifier\DefinitionCache\Decorator.php ( 2.32 KB )
D:\www\bmgchina\vendor\ezyang\htmlpurifier\library\HTMLPurifier\DefinitionCache.php ( 3.82 KB )
D:\www\bmgchina\vendor\composer/../ezyang/htmlpurifier/library\HTMLPurifier\DefinitionCache.php ( 3.82 KB )
D:\www\bmgchina\vendor\ezyang\htmlpurifier\library\HTMLPurifier\DefinitionCache\Serializer.php ( 9.13 KB )
D:\www\bmgchina\vendor\composer/../ezyang/htmlpurifier/library\HTMLPurifier\DefinitionCache\Serializer.php ( 9.13 KB )
D:\www\bmgchina\vendor\ezyang\htmlpurifier\library\HTMLPurifier\HTMLDefinition.php ( 17.33 KB )
D:\www\bmgchina\vendor\composer/../ezyang/htmlpurifier/library\HTMLPurifier\HTMLDefinition.php ( 17.33 KB )
D:\www\bmgchina\vendor\ezyang\htmlpurifier\library\HTMLPurifier\Definition.php ( 1.33 KB )
D:\www\bmgchina\vendor\composer/../ezyang/htmlpurifier/library\HTMLPurifier\Definition.php ( 1.33 KB )
D:\www\bmgchina\vendor\ezyang\htmlpurifier\library\HTMLPurifier\ElementDef.php ( 7.35 KB )
D:\www\bmgchina\vendor\composer/../ezyang/htmlpurifier/library\HTMLPurifier\ElementDef.php ( 7.35 KB )
D:\www\bmgchina\vendor\ezyang\htmlpurifier\library\HTMLPurifier\AttrDef\HTML\Class.php ( 1.45 KB )
D:\www\bmgchina\vendor\composer/../ezyang/htmlpurifier/library\HTMLPurifier\AttrDef\HTML\Class.php ( 1.45 KB )
D:\www\bmgchina\vendor\ezyang\htmlpurifier\library\HTMLPurifier\AttrDef\HTML\Nmtokens.php ( 2.09 KB )
D:\www\bmgchina\vendor\composer/../ezyang/htmlpurifier/library\HTMLPurifier\AttrDef\HTML\Nmtokens.php ( 2.09 KB )
D:\www\bmgchina\vendor\ezyang\htmlpurifier\library\HTMLPurifier\AttrDef.php ( 5.07 KB )
D:\www\bmgchina\vendor\composer/../ezyang/htmlpurifier/library\HTMLPurifier\AttrDef.php ( 5.07 KB )
D:\www\bmgchina\vendor\ezyang\htmlpurifier\library\HTMLPurifier\AttrDef\HTML\ID.php ( 3.13 KB )
D:\www\bmgchina\vendor\composer/../ezyang/htmlpurifier/library\HTMLPurifier\AttrDef\HTML\ID.php ( 3.13 KB )
D:\www\bmgchina\vendor\ezyang\htmlpurifier\library\HTMLPurifier\AttrDef\Text.php ( 0.42 KB )
D:\www\bmgchina\vendor\composer/../ezyang/htmlpurifier/library\HTMLPurifier\AttrDef\Text.php ( 0.42 KB )
D:\www\bmgchina\vendor\ezyang\htmlpurifier\library\HTMLPurifier\AttrDef\HTML\ContentEditable.php ( 0.41 KB )
D:\www\bmgchina\vendor\composer/../ezyang/htmlpurifier/library\HTMLPurifier\AttrDef\HTML\ContentEditable.php ( 0.41 KB )
D:\www\bmgchina\vendor\ezyang\htmlpurifier\library\HTMLPurifier\AttrDef\CSS.php ( 4.24 KB )
D:\www\bmgchina\vendor\composer/../ezyang/htmlpurifier/library\HTMLPurifier\AttrDef\CSS.php ( 4.24 KB )
D:\www\bmgchina\vendor\ezyang\htmlpurifier\library\HTMLPurifier\AttrDef\Enum.php ( 2.16 KB )
D:\www\bmgchina\vendor\composer/../ezyang/htmlpurifier/library\HTMLPurifier\AttrDef\Enum.php ( 2.16 KB )
D:\www\bmgchina\vendor\ezyang\htmlpurifier\library\HTMLPurifier\AttrDef\Lang.php ( 2.38 KB )
D:\www\bmgchina\vendor\composer/../ezyang/htmlpurifier/library\HTMLPurifier\AttrDef\Lang.php ( 2.38 KB )
D:\www\bmgchina\vendor\ezyang\htmlpurifier\library\HTMLPurifier\ChildDef\Optional.php ( 1.18 KB )
D:\www\bmgchina\vendor\composer/../ezyang/htmlpurifier/library\HTMLPurifier\ChildDef\Optional.php ( 1.18 KB )
D:\www\bmgchina\vendor\ezyang\htmlpurifier\library\HTMLPurifier\ChildDef\Required.php ( 3.27 KB )
D:\www\bmgchina\vendor\composer/../ezyang/htmlpurifier/library\HTMLPurifier\ChildDef\Required.php ( 3.27 KB )
D:\www\bmgchina\vendor\ezyang\htmlpurifier\library\HTMLPurifier\ChildDef.php ( 1.52 KB )
D:\www\bmgchina\vendor\composer/../ezyang/htmlpurifier/library\HTMLPurifier\ChildDef.php ( 1.52 KB )
D:\www\bmgchina\vendor\ezyang\htmlpurifier\library\HTMLPurifier\AttrDef\URI.php ( 2.65 KB )
D:\www\bmgchina\vendor\composer/../ezyang/htmlpurifier/library\HTMLPurifier\AttrDef\URI.php ( 2.65 KB )
D:\www\bmgchina\vendor\ezyang\htmlpurifier\library\HTMLPurifier\URIParser.php ( 2.24 KB )
D:\www\bmgchina\vendor\composer/../ezyang/htmlpurifier/library\HTMLPurifier\URIParser.php ( 2.24 KB )
D:\www\bmgchina\vendor\ezyang\htmlpurifier\library\HTMLPurifier\PercentEncoder.php ( 3.48 KB )
D:\www\bmgchina\vendor\composer/../ezyang/htmlpurifier/library\HTMLPurifier\PercentEncoder.php ( 3.48 KB )
D:\www\bmgchina\vendor\ezyang\htmlpurifier\library\HTMLPurifier\ChildDef\Empty.php ( 0.85 KB )
D:\www\bmgchina\vendor\composer/../ezyang/htmlpurifier/library\HTMLPurifier\ChildDef\Empty.php ( 0.85 KB )
D:\www\bmgchina\vendor\ezyang\htmlpurifier\library\HTMLPurifier\AttrDef\Integer.php ( 2.49 KB )
D:\www\bmgchina\vendor\composer/../ezyang/htmlpurifier/library\HTMLPurifier\AttrDef\Integer.php ( 2.49 KB )
D:\www\bmgchina\vendor\ezyang\htmlpurifier\library\HTMLPurifier\AttrDef\HTML\LinkTypes.php ( 1.73 KB )
D:\www\bmgchina\vendor\composer/../ezyang/htmlpurifier/library\HTMLPurifier\AttrDef\HTML\LinkTypes.php ( 1.73 KB )
D:\www\bmgchina\vendor\ezyang\htmlpurifier\library\HTMLPurifier\AttrDef\HTML\FrameTarget.php ( 0.81 KB )
D:\www\bmgchina\vendor\composer/../ezyang/htmlpurifier/library\HTMLPurifier\AttrDef\HTML\FrameTarget.php ( 0.81 KB )
D:\www\bmgchina\vendor\ezyang\htmlpurifier\library\HTMLPurifier\AttrTransform\NameSync.php ( 1.09 KB )
D:\www\bmgchina\vendor\composer/../ezyang/htmlpurifier/library\HTMLPurifier\AttrTransform\NameSync.php ( 1.09 KB )
D:\www\bmgchina\vendor\ezyang\htmlpurifier\library\HTMLPurifier\AttrTransform.php ( 1.94 KB )
D:\www\bmgchina\vendor\composer/../ezyang/htmlpurifier/library\HTMLPurifier\AttrTransform.php ( 1.94 KB )
D:\www\bmgchina\vendor\ezyang\htmlpurifier\library\HTMLPurifier\AttrTransform\TargetNoreferrer.php ( 1.01 KB )
D:\www\bmgchina\vendor\composer/../ezyang/htmlpurifier/library\HTMLPurifier\AttrTransform\TargetNoreferrer.php ( 1.01 KB )
D:\www\bmgchina\vendor\ezyang\htmlpurifier\library\HTMLPurifier\AttrTransform\TargetNoopener.php ( 1.00 KB )
D:\www\bmgchina\vendor\composer/../ezyang/htmlpurifier/library\HTMLPurifier\AttrTransform\TargetNoopener.php ( 1.00 KB )
D:\www\bmgchina\vendor\ezyang\htmlpurifier\library\HTMLPurifier\AttrDef\HTML\Bool.php ( 0.85 KB )
D:\www\bmgchina\vendor\composer/../ezyang/htmlpurifier/library\HTMLPurifier\AttrDef\HTML\Bool.php ( 0.85 KB )
D:\www\bmgchina\vendor\ezyang\htmlpurifier\library\HTMLPurifier\ChildDef\List.php ( 2.97 KB )
D:\www\bmgchina\vendor\composer/../ezyang/htmlpurifier/library\HTMLPurifier\ChildDef\List.php ( 2.97 KB )
D:\www\bmgchina\vendor\ezyang\htmlpurifier\library\HTMLPurifier\AttrDef\HTML\Pixels.php ( 1.68 KB )
D:\www\bmgchina\vendor\composer/../ezyang/htmlpurifier/library\HTMLPurifier\AttrDef\HTML\Pixels.php ( 1.68 KB )
D:\www\bmgchina\vendor\ezyang\htmlpurifier\library\HTMLPurifier\AttrDef\HTML\Length.php ( 1.22 KB )
D:\www\bmgchina\vendor\composer/../ezyang/htmlpurifier/library\HTMLPurifier\AttrDef\HTML\Length.php ( 1.22 KB )
D:\www\bmgchina\vendor\ezyang\htmlpurifier\library\HTMLPurifier\ChildDef\Chameleon.php ( 1.85 KB )
D:\www\bmgchina\vendor\composer/../ezyang/htmlpurifier/library\HTMLPurifier\ChildDef\Chameleon.php ( 1.85 KB )
D:\www\bmgchina\vendor\ezyang\htmlpurifier\library\HTMLPurifier\AttrTransform\BdoDir.php ( 0.62 KB )
D:\www\bmgchina\vendor\composer/../ezyang/htmlpurifier/library\HTMLPurifier\AttrTransform\BdoDir.php ( 0.62 KB )
D:\www\bmgchina\vendor\ezyang\htmlpurifier\library\HTMLPurifier\AttrDef\HTML\Color.php ( 1.17 KB )
D:\www\bmgchina\vendor\composer/../ezyang/htmlpurifier/library\HTMLPurifier\AttrDef\HTML\Color.php ( 1.17 KB )
D:\www\bmgchina\vendor\ezyang\htmlpurifier\library\HTMLPurifier\AttrTransform\Background.php ( 0.68 KB )
D:\www\bmgchina\vendor\composer/../ezyang/htmlpurifier/library\HTMLPurifier\AttrTransform\Background.php ( 0.68 KB )
D:\www\bmgchina\vendor\ezyang\htmlpurifier\library\HTMLPurifier\AttrTransform\Length.php ( 0.96 KB )
D:\www\bmgchina\vendor\composer/../ezyang/htmlpurifier/library\HTMLPurifier\AttrTransform\Length.php ( 0.96 KB )
D:\www\bmgchina\vendor\ezyang\htmlpurifier\library\HTMLPurifier\ChildDef\Table.php ( 7.00 KB )
D:\www\bmgchina\vendor\composer/../ezyang/htmlpurifier/library\HTMLPurifier\ChildDef\Table.php ( 7.00 KB )
D:\www\bmgchina\vendor\ezyang\htmlpurifier\library\HTMLPurifier\AttrDef\HTML\MultiLength.php ( 1.30 KB )
D:\www\bmgchina\vendor\composer/../ezyang/htmlpurifier/library\HTMLPurifier\AttrDef\HTML\MultiLength.php ( 1.30 KB )
D:\www\bmgchina\vendor\ezyang\htmlpurifier\library\HTMLPurifier\AttrTransform\ImgRequired.php ( 1.30 KB )
D:\www\bmgchina\vendor\composer/../ezyang/htmlpurifier/library\HTMLPurifier\AttrTransform\ImgRequired.php ( 1.30 KB )
D:\www\bmgchina\vendor\ezyang\htmlpurifier\library\HTMLPurifier\AttrTransform\Lang.php ( 0.84 KB )
D:\www\bmgchina\vendor\composer/../ezyang/htmlpurifier/library\HTMLPurifier\AttrTransform\Lang.php ( 0.84 KB )
D:\www\bmgchina\vendor\ezyang\htmlpurifier\library\HTMLPurifier\Doctype.php ( 1.54 KB )
D:\www\bmgchina\vendor\composer/../ezyang/htmlpurifier/library\HTMLPurifier\Doctype.php ( 1.54 KB )
D:\www\bmgchina\vendor\ezyang\htmlpurifier\library\HTMLPurifier\IDAccumulator.php ( 1.61 KB )
D:\www\bmgchina\vendor\composer/../ezyang/htmlpurifier/library\HTMLPurifier\IDAccumulator.php ( 1.61 KB )
D:\www\bmgchina\vendor\ezyang\htmlpurifier\library\HTMLPurifier\Encoder.php ( 25.19 KB )
D:\www\bmgchina\vendor\composer/../ezyang/htmlpurifier/library\HTMLPurifier\Encoder.php ( 25.19 KB )
D:\www\bmgchina\vendor\ezyang\htmlpurifier\library\HTMLPurifier\Queue.php ( 1.51 KB )
D:\www\bmgchina\vendor\composer/../ezyang/htmlpurifier/library\HTMLPurifier\Queue.php ( 1.51 KB )
D:\www\bmgchina\vendor\ezyang\htmlpurifier\library\HTMLPurifier\AttrValidator.php ( 6.42 KB )
D:\www\bmgchina\vendor\composer/../ezyang/htmlpurifier/library\HTMLPurifier\AttrValidator.php ( 6.42 KB )
D:\www\bmgchina\vendor\ezyang\htmlpurifier\library\HTMLPurifier\Zipper.php ( 4.34 KB )
D:\www\bmgchina\vendor\composer/../ezyang/htmlpurifier/library\HTMLPurifier\Zipper.php ( 4.34 KB )
D:\www\bmgchina\vendor\ezyang\htmlpurifier\library\HTMLPurifier\Arborize.php ( 2.49 KB )
D:\www\bmgchina\vendor\composer/../ezyang/htmlpurifier/library\HTMLPurifier\Arborize.php ( 2.49 KB )
D:\www\bmgchina\vendor\ezyang\htmlpurifier\library\HTMLPurifier\Node\Element.php ( 1.68 KB )
D:\www\bmgchina\vendor\composer/../ezyang/htmlpurifier/library\HTMLPurifier\Node\Element.php ( 1.68 KB )
D:\www\bmgchina\vendor\ezyang\htmlpurifier\library\HTMLPurifier\Node.php ( 1.25 KB )
D:\www\bmgchina\vendor\composer/../ezyang/htmlpurifier/library\HTMLPurifier\Node.php ( 1.25 KB )
D:\www\bmgchina\vendor\ezyang\htmlpurifier\library\HTMLPurifier\Node\Text.php ( 1.35 KB )
D:\www\bmgchina\vendor\composer/../ezyang/htmlpurifier/library\HTMLPurifier\Node\Text.php ( 1.35 KB )
D:\www\bmgchina\addons\ldcms\model\Category.php ( 7.34 KB )
D:\www\bmgchina\addons\ldcms\lang\zh-cn.php ( 1.73 KB )
D:\www\bmgchina\addons\ldcms/lang/zh-cn.php ( 1.73 KB )
D:\www\bmgchina\addons\ldcms\data\site_info\zh-cn.php ( 6.87 KB )
D:\www\bmgchina\application\admin\model\ldcms\SiteInfo.php ( 0.79 KB )
D:\www\bmgchina\public/../application/\admin\model\ldcms\SiteInfo.php ( 0.79 KB )
D:\www\bmgchina\addons\ldcms\model\common\Backend.php ( 0.21 KB )
D:\www\bmgchina\addons\ldcms\model\Document.php ( 14.73 KB )
D:\www\bmgchina\thinkphp\library\traits\model\SoftDelete.php ( 5.05 KB )
D:\www\bmgchina\addons\ldcms\model\Models.php ( 1.22 KB )
D:\www\bmgchina\addons\ldcms\model\ContentUrl.php ( 0.17 KB )
D:\www\bmgchina\runtime\temp\c42b95c51f4cb476128ffa592667516c.php ( 17.34 KB )
D:\www\bmgchina\thinkphp\library\think\db\Expression.php ( 1.16 KB )
D:\www\bmgchina\addons\ldcms\model\Links.php ( 0.57 KB )
D:\www\bmgchina\thinkphp\library\think\model\Collection.php ( 2.35 KB )
D:\www\bmgchina\thinkphp\library\think\Collection.php ( 11.57 KB )
D:\www\bmgchina\thinkphp\library\think\Response.php ( 8.61 KB )
D:\www\bmgchina\thinkphp\library\think\debug\Html.php ( 4.28 KB )
[ BEHAVIOR ] Run Closure @app_init [ RunTime:0.000052s ]
[ CACHE ] INIT File
[ DB ] INIT mysql
[ BEHAVIOR ] Run \addons\ldcms\Ldcms @app_init [ RunTime:0.129181s ]
[ BEHAVIOR ] Run Closure @app_init [ RunTime:0.129230s ]
[ BEHAVIOR ] Run app\common\behavior\Common @app_init [ RunTime:0.006305s ]
[ LANG ] D:\www\bmgchina\thinkphp\lang\zh-cn.php
[ BEHAVIOR ] Run app\common\behavior\Common @app_dispatch [ RunTime:0.000083s ]
[ ROUTE ] array ( 'type' => 'method', 'method' => array ( 0 => '\\think\\addons\\Route', 1 => 'execute', ), 'var' => array ( 'addon' => 'ldcms', 'controller' => 'detail', 'action' => 'index', ), )
[ HEADER ] array ( 'connection' => 'keep-alive', 'cache-control' => 'max-age=259200', 'x-forwarded-for' => '10.1.187.201', 'via' => '1.1 squid-proxy-5b5d847c96-gprft (squid/6.13)', 'host' => 'www.bmgchina.com', 'accept-encoding' => 'gzip, br, zstd, deflate', 'cookie' => 'frontend_language=zh-cn; backend_language=zh-cn', 'user-agent' => 'Mozilla/5.0 AppleWebKit/537.36 (KHTML, like Gecko; compatible; ClaudeBot/1.0; +claudebot@anthropic.com)', 'accept' => '*/*', 'content-length' => '', 'content-type' => '', )
[ PARAM ] array ( 'category' => 'feijingzixun', 'id' => '822', )
[ RUN ] think\addons\Route->execute[ D:\www\bmgchina\vendor\karsonzhang\fastadmin-addons\src\addons\Route.php ]
[ LANG ] D:\www\bmgchina\public/../application/common\lang\zh-cn\addon.php
[ BEHAVIOR ] Run app\common\behavior\Common @addon_begin [ RunTime:0.009714s ]
[ BEHAVIOR ] Run \addons\ldcms\Ldcms @config_init [ RunTime:0.000113s ]
[ BEHAVIOR ] Run \addons\ueditor\Ueditor @config_init [ RunTime:0.003765s ]
[ LANG ] D:\www\bmgchina\addons\ldcms/lang/zh-cn.php
[ VIEW ] D:\www\bmgchina\addons\ldcms\view\default\detail_news.html [ array ( 0 => 'user', 1 => 'site', 2 => 'config', 3 => 'category', 4 => 'parentsid', 5 => 'ld', 6 => 'topid', 7 => 'content', ) ]
[2]rmdir(D:\www\bmgchina\runtime\cache\17): No such file or directory[D:\www\bmgchina\thinkphp\library\think\cache\driver\File.php:248]
[2]unlink(D:\www\bmgchina\runtime\cache\4e): Permission denied[D:\www\bmgchina\thinkphp\library\think\cache\driver\File.php:250]
[2]unlink(D:\www\bmgchina\runtime\cache\91): No such file or directory[D:\www\bmgchina\thinkphp\library\think\cache\driver\File.php:250]
0.934549s